영하

  • 홈
  • 태그
  • 방명록

verilog 1

[Verilog] AES 128

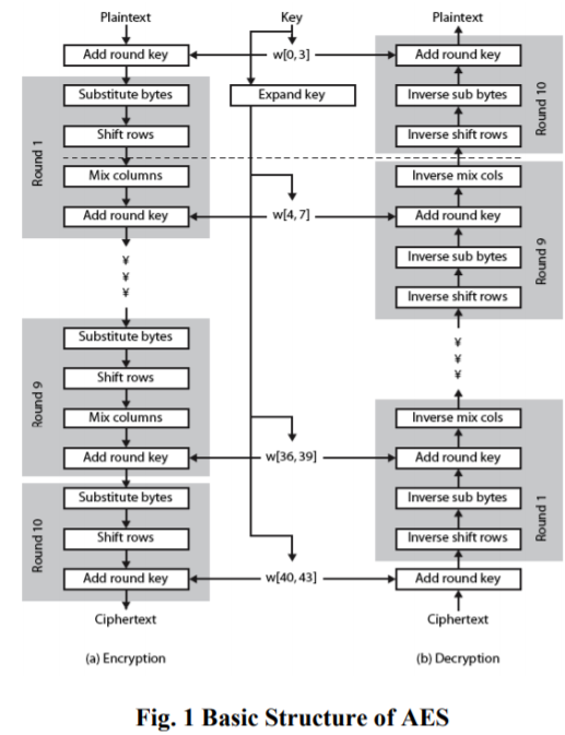
Verilog 프로젝트로, 128비트 입력 및 키가 주어졌을 때의 AES 암호화 및 복호화 알고리즘을 구현했다. https://www.researchgate.net/publication/317615794_Advanced_Encryption_Standard_AES_Algorithm_to_Encrypt_and_Decrypt_Data AES 암호화란 간단하게 설명하자면 입력으로 암호화할 텍스트와 키를 받고, Subbyte - Shiftrows - Mixcolumns - Addroundkey라는 암호화 스테이지를 10번 반복해서 암호화하는 알고리즘이다. 그래서 각각의 암호화 스테이지를 함수(task 및 function)으로 미리 구현하여 사용하였다. 아래 코드는 Verilog로 작성하기 전, 먼저 C언어로 작성..

Verilog 2025.03.08
이전
1
다음
더보기
프로필사진

영하

컴퓨터공학 학부생

  • 분류 전체보기 (8)
    • 시스템프로그래밍 (1)
    • Verilog (1)
    • 컴퓨터구조 (1)
    • 알고리즘 풀이 (3)
    • SQL (1)
    • Spring (1)

Tag

verilog, 시스템프로그래밍,

최근글과 인기글

  • 최근글
  • 인기글

최근댓글

공지사항

페이스북 트위터 플러그인

  • Facebook
  • Twitter

Archives

Calendar

«   2025/12   »
일 월 화 수 목 금 토
1 2 3 4 5 6
7 8 9 10 11 12 13
14 15 16 17 18 19 20
21 22 23 24 25 26 27
28 29 30 31

방문자수Total

  • Today :
  • Yesterday :

Copyright © AXZ Corp. All rights reserved.

티스토리툴바